Beauvoir

Vastilix
206 aboneleri
07/2026'de tahmini sürüm
94%
9 180
Arşivlendi

Bu Devam Eden Çalışma arşivlendi. Bu, uzun süre işlem yapılmamasından veya yazarın kararından kaynaklanabilir. Daha sonra tekrar güncellenip güncellenmeyeceğini bilemeyiz.

Merhaba, haberlerim var, harita iyi bir ilerleme kaydetti, ancak yayınlanacak haritaların sayısı göz önüne alındığında yayını ertelemek zorunda kalacağım çünkü her haritadan en iyi şekilde yararlanmanızı istiyorum. Bu nedenle haritayı geliştirmeye devam etme ve gerekirse eklemeler yapma fırsatını değerlendireceğim, sabrınız için teşekkür ederim. (çıkış tarihi kesin değil)

9
94%
Yorumlar
5

Belle excuse 😁

1

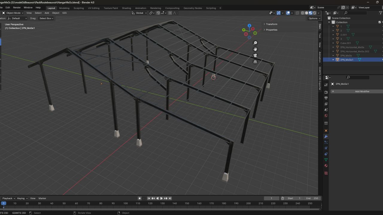
- Atölye, asansörlü 2 düz silo ve dolum hunisi bulunan hangarın oluşturulması

- BGA için bir kurs oluşturuldu

- Karşımda tamamen benim yaptığım bir tezgah var, Palegney ile aynı tarzda, daha doğrusu aynı ölçüleri kullandım çünkü onlar benim durumuma en uygun olanıydı. Sonumuz yaklaştı 😊

Beauvoir
Beauvoir
Beauvoir
Beauvoir
12
94%
Yorumlar
12

desoler je n avais pas vue

0

date de sortie ??????

0

hey bro i was thinking of making my own map, do you have any tips? which tools are the most important

0